cd_looper
好想放飞自我
级别: 工控侠客
精华主题: 0
发帖数量: 366 个
工控威望: 2019 点
下载积分: 3562 分
在线时间: 226(小时)
注册时间: 2013-11-16
最后登录: 2026-04-11
查看cd_looper的 主题 / 回贴
楼主  发表于: 2025-10-11 11:54
设备有一个垂直运动轴用的是SEW的伺服电机,可以通过参数设置伺服在保持使能得情况下,电机停下来以后自动关闭抱闸,运动前自动打开抱闸再运动。
现换成西门子V90伺服以后,通过翻看手册和网上查找,似乎没有这个功能,只要使能上电就打开,使能OFF抱闸就关闭,需要自己再PLC中来控制抱闸。
但有的地方又讲的可以通过参数设置来达到这个功能。
有没有熟悉V90的大师给解惑一下,万分感谢
[ 此帖被cd_looper在2025-10-11 14:07重新编辑 ]
Easy doesn't enter into grown-up life!!!
V:ZQL276438265
wchny123
级别: 略有小成
精华主题: 0
发帖数量: 228 个
工控威望: 245 点
下载积分: 2291 分
在线时间: 342(小时)
注册时间: 2024-12-19
最后登录: 2026-04-30
查看wchny123的 主题 / 回贴
1楼  发表于: 2025-10-11 13:31
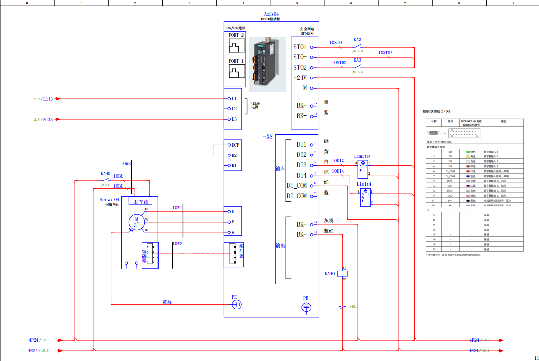
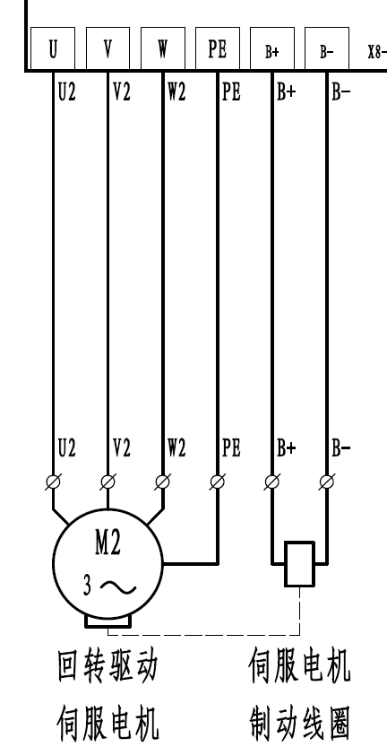
图片:
其中一个项目V90驱动器接线图参考下
本帖最近评分记录:
  • 下载积分:+1(guochunyi) 热心助人!
    sarazyn
    级别: 略有小成
    精华主题: 0
    发帖数量: 176 个
    工控威望: 411 点
    下载积分: 7047 分
    在线时间: 56(小时)
    注册时间: 2019-04-03
    最后登录: 2025-11-01
    查看sarazyn的 主题 / 回贴
    2楼  发表于: 2025-10-11 13:52
    图片:
    图片:
    西门子伺服是有这个功能的。截图两个供参考。
    cd_looper
    好想放飞自我
    级别: 工控侠客
    精华主题: 0
    发帖数量: 366 个
    工控威望: 2019 点
    下载积分: 3562 分
    在线时间: 226(小时)
    注册时间: 2013-11-16
    最后登录: 2026-04-11
    查看cd_looper的 主题 / 回贴
    3楼  发表于: 2025-10-11 14:08
    引用
    引用第1楼wchny123于2025-10-11 13:31发表的  :
    其中一个项目V90驱动器接线图参考下

    实在不好意思,问问题没问到关键点。

    就是想在保持使能得情况下,让抱着根据电机动作状态自动开关,电机停下来抱闸关闭,电机启动抱闸自动打开。
    Easy doesn't enter into grown-up life!!!
    V:ZQL276438265
    cd_looper
    好想放飞自我
    级别: 工控侠客
    精华主题: 0
    发帖数量: 366 个
    工控威望: 2019 点
    下载积分: 3562 分
    在线时间: 226(小时)
    注册时间: 2013-11-16
    最后登录: 2026-04-11
    查看cd_looper的 主题 / 回贴
    4楼  发表于: 2025-10-11 14:08
    引用
    引用第2楼sarazyn于2025-10-11 13:52发表的  :
    西门子伺服是有这个功能的。截图两个供参考。

    实在不好意思,问问题没问到关键点。

    就是想在保持使能得情况下,让抱着根据电机动作状态自动开关,电机停下来抱闸关闭,电机启动抱闸自动打开。
    Easy doesn't enter into grown-up life!!!
    V:ZQL276438265
    sarazyn
    级别: 略有小成
    精华主题: 0
    发帖数量: 176 个
    工控威望: 411 点
    下载积分: 7047 分
    在线时间: 56(小时)
    注册时间: 2019-04-03
    最后登录: 2025-11-01
    查看sarazyn的 主题 / 回贴
    5楼  发表于: 2025-10-11 14:18
    第二个图上的参数就是管这个的。
    引用
    引用第4楼cd_looper于2025-10-11 14:08发表的  :

    实在不好意思,问问题没问到关键点。

    就是想在保持使能得情况下,让抱着根据电机动作状态自动开关,电机停下来抱闸关闭,电机启动抱闸自动打开。
    sarazyn
    级别: 略有小成
    精华主题: 0
    发帖数量: 176 个
    工控威望: 411 点
    下载积分: 7047 分
    在线时间: 56(小时)
    注册时间: 2019-04-03
    最后登录: 2025-11-01
    查看sarazyn的 主题 / 回贴
    6楼  发表于: 2025-10-11 14:31
    图片:
    图片:
    不好意思,刚才没细看,好像你是想要保持伺服一直使能,但是根据电机运动信号来确定是不是开启抱闸?如果有PLC,可以用输出点来辅助;如果是纯继电器配盘,可以考虑增加两个继电器,运行信号触发新增继电器1接通24V到抱闸;零速信号接通新增继电器2,继电器2触点切断继电器1线圈的回路,这样就可以实现了(没有仔细想,大概是这样,也可能需要增加更多继电器确保信号时序正确)。
    具体可以自己考虑一下。
    P1215~1217就是负责SON使能的时候开启抱闸,零速的时候关闭抱闸的。
    本帖最近评分记录:
  • 下载积分:+1(guochunyi) 热心助人!
    sarazyn
    级别: 略有小成
    精华主题: 0
    发帖数量: 176 个
    工控威望: 411 点
    下载积分: 7047 分
    在线时间: 56(小时)
    注册时间: 2019-04-03
    最后登录: 2025-11-01
    查看sarazyn的 主题 / 回贴
    7楼  发表于: 2025-10-11 14:32
    对了,还可以用继电器1的常开点来导通运行信号,这样可以保证电机运行的时候抱闸已经打开了。
    zhenzi917
    级别: 工控侠客
    精华主题: 0
    发帖数量: 1284 个
    工控威望: 4000 点
    下载积分: 3210 分
    在线时间: 401(小时)
    注册时间: 2022-01-13
    最后登录: 2026-05-02
    查看zhenzi917的 主题 / 回贴
    8楼  发表于: 2025-10-11 14:59
    同意楼上的观点
    命自我立
    cd_looper
    好想放飞自我
    级别: 工控侠客
    精华主题: 0
    发帖数量: 366 个
    工控威望: 2019 点
    下载积分: 3562 分
    在线时间: 226(小时)
    注册时间: 2013-11-16
    最后登录: 2026-04-11
    查看cd_looper的 主题 / 回贴
    9楼  发表于: 2025-10-11 15:07
    引用
    引用第7楼sarazyn于2025-10-11 14:32发表的  :
    对了,还可以用继电器1的常开点来导通运行信号,这样可以保证电机运行的时候抱闸已经打开了。


    我现在也是使用得这个方案。
    V90用的PN版的,所以没接那么多继电器,程序里检测到电机停止以后延迟个时间关闭抱闸,启动前提前打开抱闸,控制抱闸的继电器会接个出点到PLC判断抱闸是否打开。
    感谢给的建议
    Easy doesn't enter into grown-up life!!!
    V:ZQL276438265
    往事如风
    科技改变制造
    级别: 网络英雄

    精华主题: 0
    发帖数量: 12281 个
    工控威望: 20091 点
    下载积分: 16591 分
    在线时间: 2874(小时)
    注册时间: 2013-01-31
    最后登录: 2026-05-03
    查看往事如风的 主题 / 回贴
    10楼  发表于: 2025-10-18 10:40
    引用
    引用第3楼cd_looper于2025-10-11 14:08发表的  :

    实在不好意思,问问题没问到关键点。

    就是想在保持使能得情况下,让抱着根据电机动作状态自动开关,电机停下来抱闸关闭,电机启动抱闸自动打开。

    怕溜车吧
    三人行者必有我师 ,择其善者而从之
    小小丿刀刀
    级别: 探索解密
    精华主题: 0
    发帖数量: 41 个
    工控威望: 141 点
    下载积分: 5681 分
    在线时间: 51(小时)
    注册时间: 2018-07-14
    最后登录: 2026-04-13
    查看小小丿刀刀的 主题 / 回贴
    11楼  发表于: 2025-11-13 15:52
    学习一下