用户登陆
免费注册
找回密码
站内短信
论坛搜索
道具中心
统计排行
勋章中心
工控下载
购买产品
用户名
密码
输入验证码:
认真
综合讨论
资料互助
程序样例
三菱工控
西门子区
欧姆龙区
触摸屏区
工控人家园
综合讨论
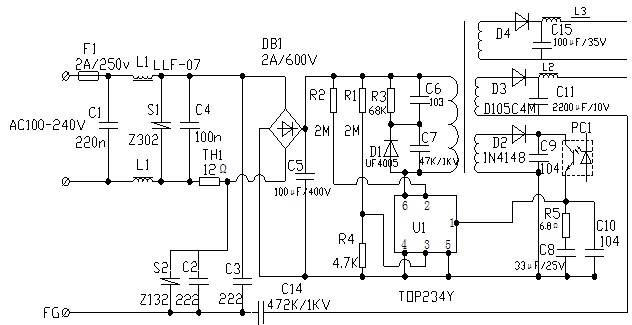
LG-k120S-PLC电源图纸
上一主题
下一主题
aklyx8189
级别: 略有小成
发送短信
加为好友
精华主题:
0
发帖数量:
134 个
工控威望:
269 点
下载积分:
7154 分
在线时间: 105(小时)
注册时间:
2010-12-29
最后登录:
2025-03-21
查看aklyx8189的
主题
/
回贴
楼主
发表于: 2011-01-02 11:26
只看楼主
|
小
中
大
图片:
是我在维修时根据实物测绘的,希望有用着朋友有所帮助。
本帖最近评分记录:
下载积分:+5(si.yan) 支持一下,好
下载积分:+3(回忆依然最美) 支持原创
分享
回忆依然最美
一不小心混进社会, 浪子回头已经白费... ...
级别: 工控侠客
发送短信
加为好友
QQ联系
精华主题:
0
发帖数量:
1137 个
工控威望:
2873 点
下载积分:
21866 分
在线时间: 1322(小时)
注册时间:
2008-06-16
最后登录:
2025-12-06
查看回忆依然最美的
主题
/
回贴
1楼
发表于: 2011-01-02 12:02
只看该作者
|
小
中
大
支持原创,感谢楼主分享!
分享
nhsl
级别: 略有小成
发送短信
加为好友
精华主题:
0
发帖数量:
311 个
工控威望:
478 点
下载积分:
6947 分
在线时间: 283(小时)
注册时间:
2009-11-12
最后登录:
2017-12-19
查看nhsl的
主题
/
回贴
2楼
发表于: 2011-01-02 14:13
只看该作者
|
小
中
大
谢谢楼主的分享,
分享
lkmaunui
级别: 论坛先锋
发送短信
加为好友
精华主题:
0
发帖数量:
1470 个
工控威望:
1082 点
下载积分:
53386 分
在线时间: 496(小时)
注册时间:
2007-04-22
最后登录:
2026-01-12
查看lkmaunui的
主题
/
回贴
3楼
发表于: 2011-01-02 14:33
只看该作者
|
小
中
大
感谢楼主分享!
分享
gongkongbing
物价飞涨,房价不敢想。
级别: 略有小成
发送短信
加为好友
QQ联系
阿里旺旺
精华主题:
0
发帖数量:
161 个
工控威望:
341 点
下载积分:
1118 分
在线时间: 380(小时)
注册时间:
2009-02-26
最后登录:
2026-01-14
查看gongkongbing的
主题
/
回贴
4楼
发表于: 2011-01-02 19:56
只看该作者
|
小
中
大
辛苦了
工控学员商店欢迎你,提供优质低价的学习器材,回收各种工控产品不限好坏品牌。
QQ758185469 18131571939
http://store.taobao.com/shop/view_shop.htm?asker=wangwang&shop_nick=gongkongbing
分享
shkqwxj
级别: 略有小成
发送短信
加为好友
精华主题:
0
发帖数量:
110 个
工控威望:
218 点
下载积分:
883 分
在线时间: 119(小时)
注册时间:
2011-01-03
最后登录:
2025-11-01
查看shkqwxj的
主题
/
回贴
5楼
发表于: 2011-01-03 00:22
只看该作者
|
小
中
大
感谢分享
分享
王生彬
王生斌
级别: 论坛先锋
发送短信
加为好友
精华主题:
0
发帖数量:
598 个
工控威望:
1796 点
下载积分:
6227 分
在线时间: 274(小时)
注册时间:
2007-09-07
最后登录:
2026-02-15
查看王生彬的
主题
/
回贴
6楼
发表于: 2011-01-03 10:09
只看该作者
|
小
中
大
支持
分享
chenlixue
gongkongrensheng
级别: 略有小成
发送短信
加为好友
QQ联系
精华主题:
0
发帖数量:
52 个
工控威望:
217 点
下载积分:
872 分
在线时间: 123(小时)
注册时间:
2009-03-17
最后登录:
2026-01-19
查看chenlixue的
主题
/
回贴
7楼
发表于: 2011-01-03 21:39
只看该作者
|
小
中
大
很有心,那天把我画的电路图也放上来,
分享
上一主题
下一主题
工控人家园
综合讨论
LG-k120S-PLC电源图纸
http://www.ymmfa.com
访问内容超出本站范围,不能确定是否安全
继续访问
取消访问