用户登陆
免费注册
找回密码
站内短信
论坛搜索
道具中心
统计排行
勋章中心
工控下载
购买产品
用户名
密码
输入验证码:
科学
综合讨论
资料互助
程序样例
三菱工控
西门子区
欧姆龙区
触摸屏区
工控人家园
三菱工控论坛
如何用一个点动开关控制一盏灯开停
上一主题
下一主题
«
1
2
»
Pages: 2/2 Go
550374389
!!!
级别: 论坛先锋
发送短信
加为好友
精华主题:
0
发帖数量:
682 个
工控威望:
1161 点
下载积分:
5425 分
在线时间: 2360(小时)
注册时间:
2010-11-28
最后登录:
2026-05-24
查看550374389的
主题
/
回贴
12楼
发表于: 2011-11-11 22:00
只看该作者
|
小
中
大
图片:
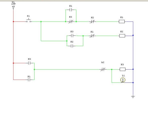
呵呵~~我用三菱编程软件画了一个,有什么不足大家指教一下
分享
hxl202319
工资就像大姨妈,一月一次,一周就没了
级别: 网络英雄
发送短信
加为好友
QQ联系
精华主题:
0
发帖数量:
1705 个
工控威望:
10138 点
下载积分:
62861 分
在线时间: 2704(小时)
注册时间:
2007-03-26
最后登录:
2026-05-25
查看hxl202319的
主题
/
回贴
13楼
发表于: 2011-11-11 22:58
只看该作者
|
小
中
大
引用
引用第13楼jiaolong99于2011-11-11 22:09发表的 :
我是新手 这个图按的时间长会亮灭震荡 但为什么按短了会不亮呢
因为是继电器,所以触点动作是有蛮长的时间的,而且设计都是优先断开的,即常闭触点断开所需时间远小于常开触点闭合所需时间。那个图中如果你按的时间小于触点闭合时间,就会不亮,当然一般来说不会出现这情况。
550374389图可行
签名无效了,麻雀不见了!
分享
冰河之家
半本
级别: 探索解密
发送短信
加为好友
精华主题:
0
发帖数量:
23 个
工控威望:
185 点
下载积分:
887 分
在线时间: 88(小时)
注册时间:
2011-10-15
最后登录:
2015-12-14
查看冰河之家的
主题
/
回贴
14楼
发表于: 2011-11-11 23:16
只看该作者
|
小
中
大
多谢大家的鼎力支持,我已经做出来了!不过我很感谢4楼的朋友!他画的图是可以的不过KAI要加个常开触点就行。。。。。
分享
m495603519
forget about me
级别: 略有小成
发送短信
加为好友
精华主题:
0
发帖数量:
133 个
工控威望:
275 点
下载积分:
988 分
在线时间: 104(小时)
注册时间:
2011-02-25
最后登录:
2026-02-04
查看m495603519的
主题
/
回贴
15楼
发表于: 2011-11-25 18:28
只看该作者
|
小
中
大
LD X000
ALT M0
LD M0
OUT Y000
分享
aaronwang
级别: *
发送短信
加为好友
精华主题:
* 篇
发帖数量:
* 个
工控威望:
* 点
下载积分:
* 分
在线时间: (小时)
注册时间:
*
最后登录:
*
查看aaronwang的
主题
/
回贴
16楼
发表于: 2011-11-25 21:05
只看该作者
|
小
中
大
学习一下
分享
sk3821372
级别: *
发送短信
加为好友
精华主题:
* 篇
发帖数量:
* 个
工控威望:
* 点
下载积分:
* 分
在线时间: (小时)
注册时间:
*
最后登录:
*
查看sk3821372的
主题
/
回贴
17楼
发表于: 2011-11-25 22:43
只看该作者
|
小
中
大
图片:
以前画的
分享
shuangshi
级别: *
发送短信
加为好友
精华主题:
* 篇
发帖数量:
* 个
工控威望:
* 点
下载积分:
* 分
在线时间: (小时)
注册时间:
*
最后登录:
*
查看shuangshi的
主题
/
回贴
18楼
发表于: 2012-01-03 19:39
只看该作者
|
小
中
大
4楼和10楼的线路都不通啊
有问题
分享
shuangshi
级别: *
发送短信
加为好友
精华主题:
* 篇
发帖数量:
* 个
工控威望:
* 点
下载积分:
* 分
在线时间: (小时)
注册时间:
*
最后登录:
*
查看shuangshi的
主题
/
回贴
19楼
发表于: 2012-01-03 19:40
只看该作者
|
小
中
大
4楼和平共处10楼的线路都不通啊
有问题
分享
qhd125
级别: *
发送短信
加为好友
精华主题:
* 篇
发帖数量:
* 个
工控威望:
* 点
下载积分:
* 分
在线时间: (小时)
注册时间:
*
最后登录:
*
查看qhd125的
主题
/
回贴
20楼
发表于: 2012-01-04 08:06
只看该作者
|
小
中
大
alt命令,新来的
分享
yuzhilunxz
级别: 略有小成
发送短信
加为好友
QQ联系
精华主题:
0
发帖数量:
101 个
工控威望:
220 点
下载积分:
5646 分
在线时间: 124(小时)
注册时间:
2011-05-15
最后登录:
2026-05-22
查看yuzhilunxz的
主题
/
回贴
21楼
发表于: 2012-01-04 14:52
只看该作者
|
小
中
大
分享
上一主题
下一主题
«
1
2
»
Pages: 2/2 Go
工控人家园
三菱工控论坛
如何用一个点动开关控制一盏灯开停
http://www.ymmfa.com
访问内容超出本站范围,不能确定是否安全
继续访问
取消访问