用户登陆
免费注册
找回密码
站内短信
论坛搜索
道具中心
统计排行
勋章中心
工控下载
购买产品
用户名
密码
输入验证码:
科学
综合讨论
资料互助
程序样例
三菱工控
西门子区
欧姆龙区
触摸屏区
工控人家园
综合讨论
有修过西门子220VLOGO 电源板的吗?
上一主题
下一主题
jiangzhuang
大家共同学习嘛!这样菜鸟也可以变老鸟
级别: 略有小成
发送短信
加为好友
精华主题:
0
发帖数量:
259 个
工控威望:
391 点
下载积分:
1147 分
在线时间: 117(小时)
注册时间:
2011-01-01
最后登录:
2025-03-05
查看jiangzhuang的
主题
/
回贴
楼主
发表于: 2011-02-28 14:13
只看楼主
|
小
中
大
西门子LOGO 220V电源输入那种! 由于电网电压过高,达到290V -300V电源板坏了 ! 整机无电!!!拆开后发现用的是TOP232G电源块,看到有个从1(M)引脚并到5(D)脚的《
蓝颜色的元件》发黑、经测量电阻值
无穷大《擦干净后、依稀看到1624的字样、不全》 ,不知道是个什么元件 !!公司现在还没有备件!手头有LOGO的朋友们!望大伙确认该元件是何物~~~
[ 此帖被jiangzhuang在2011-03-02 12:37重新编辑 ]
分享
xwhxn_000
级别: 探索解密
发送短信
加为好友
QQ联系
精华主题:
0
发帖数量:
18 个
工控威望:
122 点
下载积分:
602 分
在线时间: 31(小时)
注册时间:
2011-01-12
最后登录:
2025-03-28
查看xwhxn_000的
主题
/
回贴
1楼
发表于: 2011-03-02 10:47
只看该作者
|
小
中
大
是一只电阻,1.62M欧,估计类似于开关电源里的启动电阻
本帖最近评分记录:
下载积分:+1(jiangzhuang)
分享
wwcwwc
级别: VIP会员
发送短信
加为好友
QQ联系
精华主题:
0
发帖数量:
3348 个
工控威望:
3199 点
下载积分:
70698 分
在线时间: 1609(小时)
注册时间:
2008-04-20
最后登录:
2025-08-29
查看wwcwwc的
主题
/
回贴
2楼
发表于: 2011-03-02 14:39
只看该作者
|
小
中
大
器件是一个电源开关驱动。
楼主留言:
阻值???它糊了 只能模糊的看到几个数字 不全
本帖最近评分记录:
下载积分:+1(jiangzhuang) 热心助人
分享
wwcwwc
级别: VIP会员
发送短信
加为好友
QQ联系
精华主题:
0
发帖数量:
3348 个
工控威望:
3199 点
下载积分:
70698 分
在线时间: 1609(小时)
注册时间:
2008-04-20
最后登录:
2025-08-29
查看wwcwwc的
主题
/
回贴
3楼
发表于: 2011-03-02 14:42
只看该作者
|
小
中
大
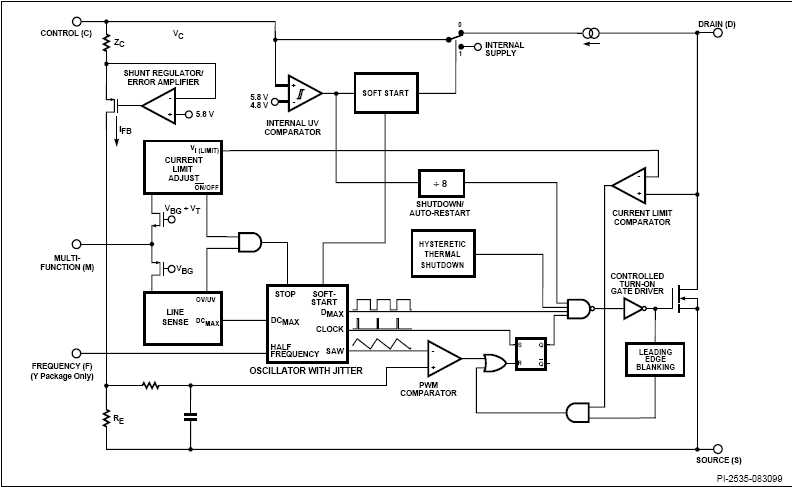
内部原理图
本帖最近评分记录:
下载积分:+1(jiangzhuang)
分享
wwcwwc
级别: VIP会员
发送短信
加为好友
QQ联系
精华主题:
0
发帖数量:
3348 个
工控威望:
3199 点
下载积分:
70698 分
在线时间: 1609(小时)
注册时间:
2008-04-20
最后登录:
2025-08-29
查看wwcwwc的
主题
/
回贴
4楼
发表于: 2011-03-04 12:17
只看该作者
|
小
中
大
这个是开关电源驱动的集成电路,用万用表测试只是一般的简单判断。
本帖最近评分记录:
下载积分:+1(jiangzhuang) 热心助人
分享
wwcwwc
级别: VIP会员
发送短信
加为好友
QQ联系
精华主题:
0
发帖数量:
3348 个
工控威望:
3199 点
下载积分:
70698 分
在线时间: 1609(小时)
注册时间:
2008-04-20
最后登录:
2025-08-29
查看wwcwwc的
主题
/
回贴
5楼
发表于: 2011-03-12 11:32
只看该作者
|
小
中
大
先检测整流;滤波电路看是否也有击穿现象;最看看保电路是否有击穿现象;确认无误后更换驱动集成电路。接上假负载,测输出电压是否正确稳定。
本帖最近评分记录:
下载积分:+1(jiangzhuang)
分享
上一主题
下一主题
工控人家园
综合讨论
有修过西门子220VLOGO 电源板的吗?
http://www.ymmfa.com
访问内容超出本站范围,不能确定是否安全
继续访问
取消访问