用户登陆
免费注册
找回密码
站内短信
论坛搜索
道具中心
统计排行
勋章中心
工控下载
购买产品
用户名
密码
输入验证码:
爱情
综合讨论
资料互助
程序样例
三菱工控
西门子区
欧姆龙区
触摸屏区
工控人家园
综合讨论
液压系统
上一主题
下一主题
wangfuwang
下岗农民
级别: 论坛先锋
发送短信
加为好友
精华主题:
0
发帖数量:
533 个
工控威望:
1034 点
下载积分:
2413 分
在线时间: 241(小时)
注册时间:
2007-09-06
最后登录:
2026-04-06
查看wangfuwang的
主题
/
回贴
楼主
发表于: 48天前
只看楼主
|
小
中
大
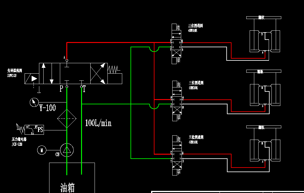
图片:
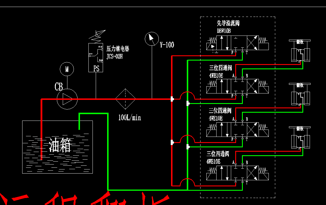
图片:
各位同行新年好,有做过液压系统的大师吗,帮我看看这二个图那个是对的,液压出力管是不用经过先导液流阀的吗
分享
honggun
级别: 网络英雄
发送短信
加为好友
精华主题:
0
发帖数量:
1724 个
工控威望:
7207 点
下载积分:
49289 分
在线时间: 974(小时)
注册时间:
2009-11-16
最后登录:
2026-04-06
查看honggun的
主题
/
回贴
1楼
发表于: 47天前
只看该作者
|
小
中
大
油缸并联使用,建议加装节流阀调整两个油缸的前进速度。
分享
goldage
级别: 工控侠客
发送短信
加为好友
精华主题:
0
发帖数量:
2071 个
工控威望:
2228 点
下载积分:
7774 分
在线时间: 621(小时)
注册时间:
2016-06-19
最后登录:
2026-04-06
查看goldage的
主题
/
回贴
2楼
发表于: 47天前
只看该作者
|
小
中
大
不用安装同步阀么,最起码也该有节流阀吧,除非你不用同步
分享
wangfuwang
下岗农民
级别: 论坛先锋
发送短信
加为好友
精华主题:
0
发帖数量:
533 个
工控威望:
1034 点
下载积分:
2413 分
在线时间: 241(小时)
注册时间:
2007-09-06
最后登录:
2026-04-06
查看wangfuwang的
主题
/
回贴
3楼
发表于: 46天前
只看该作者
|
小
中
大
图片:
要同步 每个工件拦板有二个缸体,是不是这样
分享
honggun
级别: 网络英雄
发送短信
加为好友
精华主题:
0
发帖数量:
1724 个
工控威望:
7207 点
下载积分:
49289 分
在线时间: 974(小时)
注册时间:
2009-11-16
最后登录:
2026-04-06
查看honggun的
主题
/
回贴
4楼
发表于: 46天前
只看该作者
|
小
中
大
同步的话,能从机械方面解决就不要从液压方面解决。比如加装同步齿条。
分享
hgz284631157
工控小君
级别: 家园常客
发送短信
加为好友
QQ联系
精华主题:
0
发帖数量:
585 个
工控威望:
690 点
下载积分:
2361 分
在线时间: 232(小时)
注册时间:
2009-04-07
最后登录:
2026-04-06
查看hgz284631157的
主题
/
回贴
5楼
发表于: 41天前
只看该作者
|
小
中
大
没有压力限制?
分享
森利德
向大佬学习 向大佬致敬
级别: 工控侠客
发送短信
加为好友
精华主题:
0
发帖数量:
1193 个
工控威望:
4395 点
下载积分:
4301 分
在线时间: 323(小时)
注册时间:
2023-01-16
最后登录:
2026-04-06
查看森利德的
主题
/
回贴
6楼
发表于: 41天前
只看该作者
|
小
中
大
学习学习
分享
huangaijia
级别: 网络英雄
发送短信
加为好友
精华主题:
0
发帖数量:
755 个
工控威望:
5251 点
下载积分:
1697 分
在线时间: 203(小时)
注册时间:
2019-07-22
最后登录:
2026-04-06
查看huangaijia的
主题
/
回贴
7楼
发表于: 37天前
只看该作者
|
小
中
大
第一个图是对的,先稳定系统压力。这个属于个人理解,也不是专业人员
分享
hqokabc
级别: 略有小成
发送短信
加为好友
精华主题:
0
发帖数量:
268 个
工控威望:
288 点
下载积分:
1041 分
在线时间: 19(小时)
注册时间:
2025-01-02
最后登录:
2026-04-06
查看hqokabc的
主题
/
回贴
8楼
发表于: 37天前
只看该作者
|
小
中
大
跟大神们学习下
分享
百度
苏州硫化机 油压机维修
级别: 略有小成
发送短信
加为好友
QQ联系
精华主题:
0
发帖数量:
173 个
工控威望:
338 点
下载积分:
1644 分
在线时间: 386(小时)
注册时间:
2007-11-30
最后登录:
2026-04-03
查看百度的
主题
/
回贴
9楼
发表于: 19天前
只看该作者
|
小
中
大
第一个是原理对的。但是画的有问题。
分享
zhengtiguo
上善若水
级别: 家园常客
发送短信
加为好友
QQ联系
精华主题:
0
发帖数量:
610 个
工控威望:
670 点
下载积分:
5811 分
在线时间: 147(小时)
注册时间:
2025-05-29
最后登录:
2026-04-06
查看zhengtiguo的
主题
/
回贴
10楼
发表于: 19天前
只看该作者
|
小
中
大
学习了
深耕技术
分享
旋转编码器
级别: 略有小成
发送短信
加为好友
QQ联系
精华主题:
0
发帖数量:
217 个
工控威望:
333 点
下载积分:
1732 分
在线时间: 35(小时)
注册时间:
2016-12-22
最后登录:
2026-04-06
查看旋转编码器的
主题
/
回贴
11楼
发表于: 15天前
只看该作者
|
小
中
大
需要定位位移传感器资料的可以私聊
附件:
20多圈RS485信号编码器21.pdf
(737 K) 下载次数:6
附件:
28拉绳位移传感器.pdf
(267 K) 下载次数:7
旋转编码器
分享
上一主题
下一主题
工控人家园
综合讨论
液压系统
http://www.ymmfa.com
访问内容超出本站范围,不能确定是否安全
继续访问
取消访问