用户登陆
免费注册
找回密码
站内短信
论坛搜索
道具中心
统计排行
勋章中心
工控下载
购买产品
用户名
密码
输入验证码:
科学
综合讨论
资料互助
程序样例
三菱工控
西门子区
欧姆龙区
触摸屏区
工控人家园
综合讨论
先前发贴多次修改内容无效,现在重新发图维修用电源
上一主题
下一主题
二手工控电器
且行且珍惜
级别: 工控侠客
发送短信
加为好友
QQ联系
精华主题:
0
发帖数量:
2943 个
工控威望:
4657 点
下载积分:
233702 分
在线时间: 3389(小时)
注册时间:
2008-02-22
最后登录:
2026-04-26
查看二手工控电器的
主题
/
回贴
楼主
发表于: 2026-01-16 14:05
只看楼主
|
小
中
大
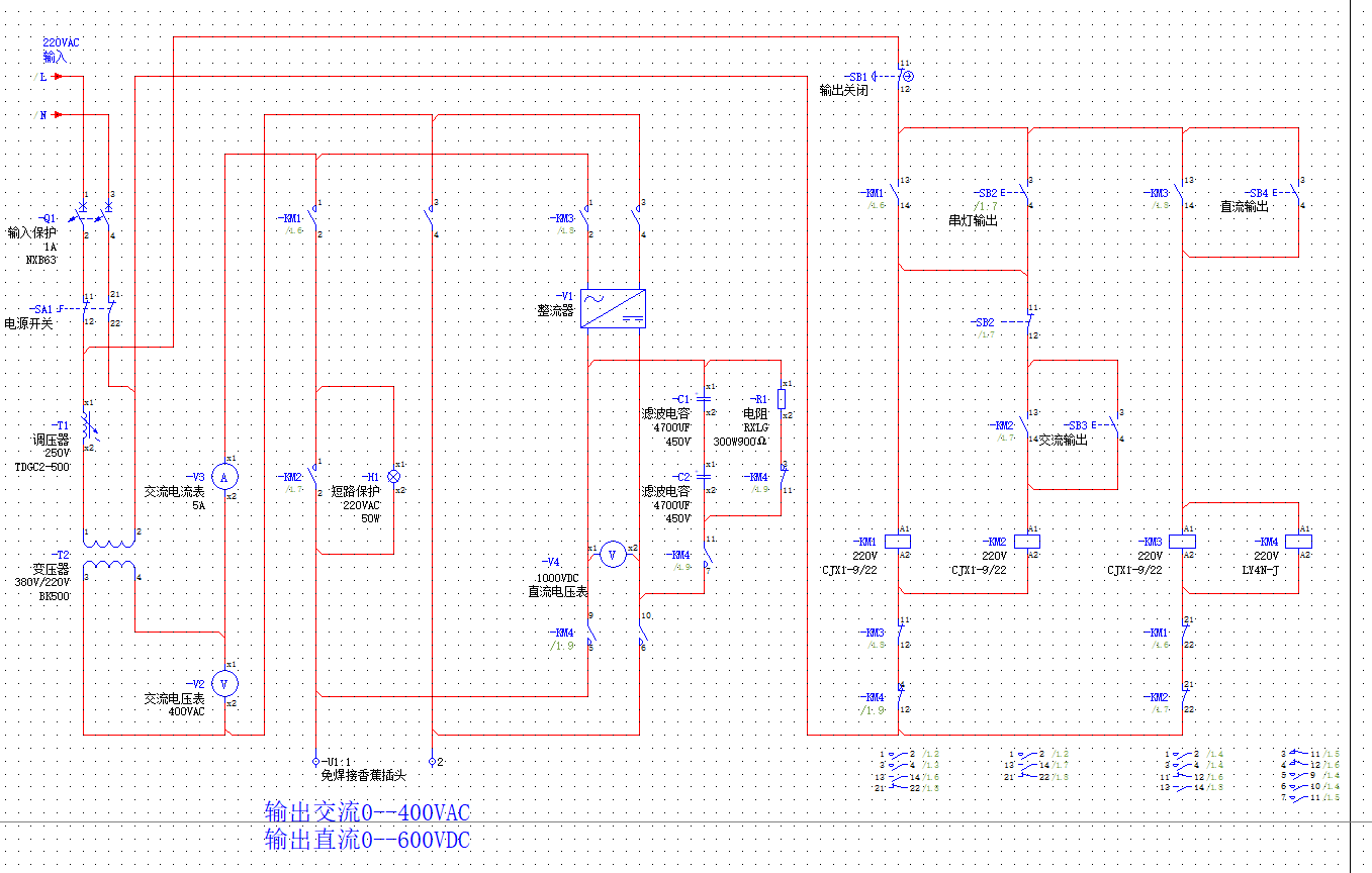
现在是经过3次修改后,请各位高人多多指点给点建议!谢谢!!
此图中的电阻R2有没有必要加?还有这个电压表这样接有何坏处?
热烈欢迎光临工控自动化小店!
销售二手拆机工控商品,多类型品牌I0接线端子台、PLC 、触摸屏、伺服、步进、变频器、3相固态SSR调压调功模块。
http://shop115113109.taobao.com/index.htm 或者淘宝网搜索:来电科技自动化网上店
分享
二手工控电器
且行且珍惜
级别: 工控侠客
发送短信
加为好友
QQ联系
精华主题:
0
发帖数量:
2943 个
工控威望:
4657 点
下载积分:
233702 分
在线时间: 3389(小时)
注册时间:
2008-02-22
最后登录:
2026-04-26
查看二手工控电器的
主题
/
回贴
1楼
发表于: 2026-01-16 14:45
只看该作者
|
小
中
大
最终还是决定使用此电路,还请路过大佬各位赐教!谢谢!
热烈欢迎光临工控自动化小店!
销售二手拆机工控商品,多类型品牌I0接线端子台、PLC 、触摸屏、伺服、步进、变频器、3相固态SSR调压调功模块。
http://shop115113109.taobao.com/index.htm 或者淘宝网搜索:来电科技自动化网上店
分享
上一主题
下一主题
工控人家园
综合讨论
先前发贴多次修改内容无效,现在重新发图维修用电源
http://www.ymmfa.com
访问内容超出本站范围,不能确定是否安全
继续访问
取消访问