用户登陆
免费注册
找回密码
站内短信
论坛搜索
道具中心
统计排行
勋章中心
工控下载
购买产品
用户名
密码
输入验证码:
认真
综合讨论
资料互助
程序样例
三菱工控
西门子区
欧姆龙区
触摸屏区
工控人家园
西门子工控论坛
smart700连接S7-200PID温控
上一主题
下一主题
dqrylh_1
级别: 探索解密
发送短信
加为好友
精华主题:
0
发帖数量:
6 个
工控威望:
133 点
下载积分:
765 分
在线时间: 5(小时)
注册时间:
2013-05-18
最后登录:
2013-06-08
查看dqrylh_1的
主题
/
回贴
楼主
发表于: 2013-05-30 18:15
只看楼主
|
小
中
大
各位大侠,现在我碰到个问题。
用S7-200向导生成PID回路,当其set point为60.0时,能稳定温控
但用Smart700调节温度时,就会过温,比如设定温度引用VD300 Dword 60
再将VD300转换成浮点数60.0,set point 为VD300
为何两者结果会不同,难道数字类型没转换对,谢谢!
分享
dqrylh_1
级别: 探索解密
发送短信
加为好友
精华主题:
0
发帖数量:
6 个
工控威望:
133 点
下载积分:
765 分
在线时间: 5(小时)
注册时间:
2013-05-18
最后登录:
2013-06-08
查看dqrylh_1的
主题
/
回贴
1楼
发表于: 2013-05-31 21:40
只看该作者
|
小
中
大
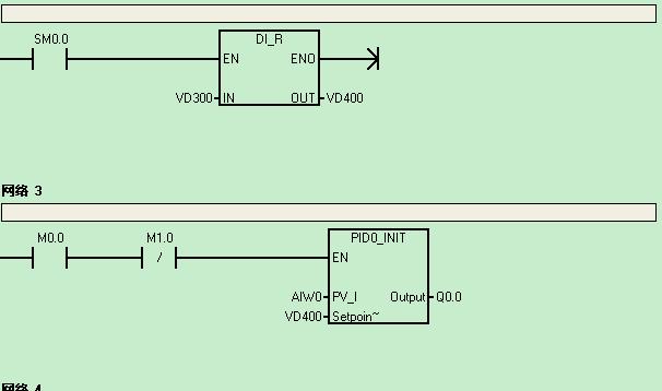
如图,VD300引用smart700变量,Dint,DWord,real都试过,要么过温不能停止加热,要么不能触发PID回路,Q0?0不输出
而对plc监控时,VD300写入60就能正常温控
这到底是怎么了,望哪位大师能指点下,谢谢!
分享
dqrylh_1
级别: 探索解密
发送短信
加为好友
精华主题:
0
发帖数量:
6 个
工控威望:
133 点
下载积分:
765 分
在线时间: 5(小时)
注册时间:
2013-05-18
最后登录:
2013-06-08
查看dqrylh_1的
主题
/
回贴
2楼
发表于: 2013-05-31 21:41
只看该作者
|
小
中
大
图片:
忘记上图了
如图,VD300引用smart700变量,Dint,DWord,real都试过,要么过温不能停止加热,要么不能触发PID回路,Q0?0不输出
而对plc监控时,VD300写入60就能正常温控
这到底是怎么了,望哪位大师能指点下,谢谢!
分享
fdh2010
级别: 探索解密
发送短信
加为好友
精华主题:
0
发帖数量:
31 个
工控威望:
143 点
下载积分:
922 分
在线时间: 109(小时)
注册时间:
2010-08-04
最后登录:
2026-01-23
查看fdh2010的
主题
/
回贴
3楼
发表于: 2013-06-01 14:09
只看该作者
|
小
中
大
要用SM0.0连接PID 控制才行
分享
上一主题
下一主题
工控人家园
西门子工控论坛
smart700连接S7-200PID温控
http://www.ymmfa.com
访问内容超出本站范围,不能确定是否安全
继续访问
取消访问